Organizacija gospodarenja otpadom
Jedinice područne (regionalne) samouprave nadležne su za planiranje lokacija odlagališnih ploha za zbrinjavanje azbestnog otpada i lokacija odlagališta otpada, a zajedno s jedinicama lokalne samouprave, putem pravnih osoba koje uspostavljaju i upravljaju centrima za gospodarenje otpadom (temeljem vlasničkih obveza) osiguravaju kapacitete za obradu miješanog komunalnog otpada i otpada koji preostaje nakon obrade miješanog komunalnog otpada, izdavanje dozvola za gospodarenje otpadom za koje nije nadležno MZOE, provjeru usklađenosti plana gospodarenja otpadom proizvođača otpada, te provjeru usklađenosti (i izdavanje prethodne suglasnosti) planova gospodarenja otpadom jedinica lokalne samouprave s Planom gospodarenja Republike Hrvatske.

Jedinice lokalne samouprave nadležne su za osiguravanje javne usluge prikupljanja komunalnog otpada, uspostavu reciklažnih dvorišta te provedbu mjera sprječavanja odbacivanja otpada u okoliš kao i uklanjanje u okoliš odbačenog otpada, davanje suglasnosti za akciju prikupljanja otpada, planiranje lokacija građevina od lokalnog značaja, provedbu izobrazbo-informativnih aktivnosti te provedbu obveza propisanih ovim Planom, te ostalo sukladno ZOGO-u. Također, jedinice lokalne samouprave dužne su, sukladno ZOGO-u provoditi ovaj Plan, što posebice uključuje projekte određene Popisom projekata važnih za provedbu ovoga Plana (Poglavlje 8).
Trgovačka društva u javnom vlasništvu JP(R)S i JLS Obavljaju usluge sakupljanja, odnosno obrade određene posebne kategorije otpada, pružanje javne usluge prikupljanja miješanog komunalnog otpada i biorazgradivog otpada. Upravljaju radom CGO, sortirnice, reciklažnog centra. Trgovačka društva u privatnom vlasništvu (pravne osobe i fizičke osobe – obrtnici koje obavljaju neku od djelatnosti gospodarenja otpadom)
Trgovačka društva u privatnom vlasništvu mogu biti uključena u gospodarenje otpadom obavljanjem djelatnosti prijevoza otpada, posredovanja u gospodarenju otpadom, trgovanja otpadom, sakupljanja otpadom, oporabe otpada, zbrinjavanja otpada, druge obrade otpada, te izvoz i uvoz otpada, provedbu akcija prikupljanja otpada, pružanje javne usluge prikupljanja komunalnog otpada i obavljanje poslova laboratorija. Služba za komunalni red jedinice lokalne samouprave je nadležna za provedbu mjera sprječavanja nepropisnog odbacivanja otpada u okoliš (evidencija lokacija odbačenog otpada, provedba redovitog godišnjeg nadzora područja JLS i ostale utvrđene mjere), i za uklanjanje tako odbačenog otpada, pri čemu je za utvrđivanje činjeničnog stanja u vezi s odbačenim otpadom ovlaštena zatražiti nalog suda i asistenciju djelatnika ministarstva nadležnog za unutarnje poslove.
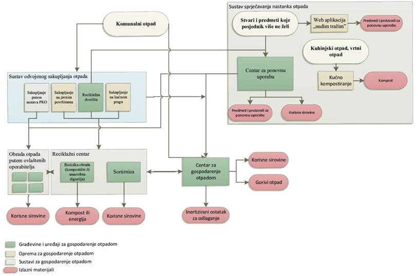
Takav sustav daje naglasak na ponovno korištenje, popravak, obnavljanje i recikliranje postojećih materijala i proizvoda. Ono što se smatralo ‘otpadom’ može se pretvoriti u resurs te se u tom smislu predlaže cjelokupni sustav gospodarenja komunalnim otpadom.







